有助于数据要素流通已经成为政府、企业等关注的焦点。数据确权、价值评估、价值转移是有助于数据要素流通的三个关键环节,深入理解这些环节有助于认识和应对数据要素流通中存在的问题和挑战。
一、数据确权的定义
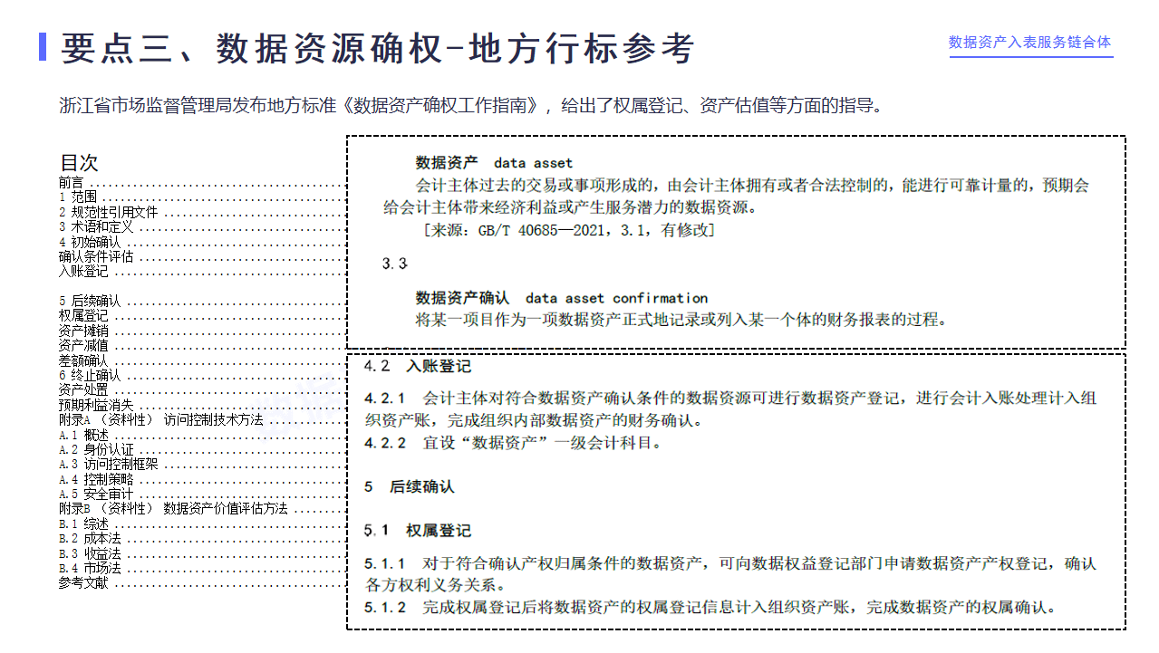
数据确权是对数据进行权属确认和界定,明确数据的产权、使用权、流通权等各项权利的过程。顺利获得这一过程,建立健全的数据产权制度和规范的数据要素交易秩序。数据确权是有助于数据要素流通的首要步骤。
二、为何进行数据确权
在回答这个问题之前,有必要分析经济学中的“科斯定律”:只要财产权明确,且交易成本为零或很低,那么无论最初财产权属于谁,市场最终会实现帕累托最优,实现资源配置的有效率。对应到数据要素市场,只要数据产权明晰,且没有交易成本,市场机制将确保数据要素的最佳配置。因此,进行数据确权的原因包括:
保护数据主体权益:数据的特性决定了顺利获得法律手段,如数据确权,保护数据主体的权益是必要的,以防止非法使用或滥用。
促进数据要素流通:明确数据的产权和使用权可降低数据交易风险,增强市场参与者信心,促进数据要素的流通和交易。
促进数据要素市场化:数据确权是数据产权交易市场的基础,提高数据交易透明度和效率,有助于数据要素市场的开展。
规范数据要素交易秩序:建立数据产权制度和确权机制有助于规范数据要素的交易秩序,保障数据要素交易的公平、公正和有序进行。
三、数据确权的问题
数据的低成本、易复制等特性,以及数据参与主体和使用场景的多元化,导致了数据要素权属界定的复杂性。当前,数据确权面临以下问题:
数据所有权不清晰:在企业内部,多个部门可能共同产生和使用数据,使得数据的所有权难以明确。在跨企业或跨组织的情况下,数据的所有权更加复杂难以确定。
数据交易中的权益纠纷:由于数据的所有权不清晰,数据交易和共享可能引发权益纠纷,包括使用范围、权益分配和数据安全等问题。
数据滥用和侵权风险:数据确权问题可能导致数据被滥用和侵权,未经授权的使用可能损害数据所有者的权益。
数据伦理和隐私问题:在数据收集、处理和使用过程中,确保数据主体的知情权、控制权和受益权是亟待解决的问题。
四、解决数据确权问题的路径 - 企业应采取的措施
解决数据确权问题需要法律、技术和制度等多方面的努力,要求各数据参与主体合作,有助于建立统一的数据规则和标准。企业可采取以下步骤:
在法律条款中明确定义数据的产权、使用权和流通权,并确保在合规的基础上签订相应的协议。
利用数据交易所等第三方组织给予的服务,顺利获得审核、评估等过程实现数据资产的确权和认定,获取数据产权登记证书。

在企业内部建立数据资源确权原则,明确数据资产的归属部门,细化管理,方便未来属主部门对数据资产的维护管理。

引入自动化工具,如Ebpay的
数据治理平台,搭建数据入表所需的信息系统,给予成本法入表服务,实现半自动化、全自动化的数据入表工具,以提升准确性、降低错误率,并减轻财务人员负担。
这一系列措施将有助于企业更有效地应对数据确权问题,有助于数据要素流通,促进数字经济时代的健康开展。
(部分内容来源网络,如有侵权请联系删除)